繁中 Eng
  • 學校概覽
    • 學校願景
    • 核心價值
      • 耶穌會教育的4C
        • 良心
        • 能力
        • 憐憫心
        • 承擔
          • 服務學校
          • 對班的承諾
      • 番禺會所華仁小學 畢業生特質、教師特質和家長特質
    • 學校歷史
    • 學校設施
      • 百福道新校舍
      • 肇輝臺舊校舍
    • 校歌
    • 校服
    • 校曆
    • 上課時間表
    • 傳媒報導
    • 學校位置及聯絡方法
  • 管理與組織
    • 辦學團體與耶穌會
    • 法團校董會及校本政策
    • 校監的話
    • 神師介紹
    • 校長的話
    • 教職員團隊
    • 學校計畫與報告
      • 學校報告
      • 學校周年計劃
      • 三年學校發展計劃
      • 學校發展津貼
      • 全方位學習津貼
      • 運用推廣閱讀津貼
      • 學生活動支援津貼
      • 姊妹學校交流計劃
    • 教師專業發展
      • 教師專業發展活動
  • 學與教
    • 學科
      • 中文
      • 普通話
      • 英文
      • 數學
      • 倫宗
      • 音樂
      • 視覺藝術
      • 電腦
      • 體育
    • 跨學科
      • 兩文三語
      • 全方位學習
      • 世界公民教育
      • 國民教育
      • 資優教育
        • 認識自我生涯規劃
      • 可持續發展
      • 自理能力
      • 其他學習經歷OLE
    • 學生課程
      • 評估
      • 課程焦點
        • 從閱讀中學習
          • 閱讀如此多FUN 親子閱讀獎勵計劃
          • 世界閱讀日
        • 電子學習
        • 專題研習
          • 常識科專題研習
        • H-STEM人文為本 STEM課程
        • 自理能力
        • 培養世界公民
          • 國際語言日
          • 澳洲飛行文化
        • 國民教育
          • 2023-2024年度北京歷史文化科技課程
          • 2023-2024 中華文化日
          • 2022-2023年度北京歷史文化科技課程
          • 2021-2022年度「港版體驗北京歷史文化校本課程」
          • 2020-2021年度北京利瑪竇神父墓園考察活動
          • 2018-2019年度北京歷史文化科技課程
          • 2017- 2018年度北京歷史文化科技課程
        • 本地公民教育
        • 可持續發展
        • 資優教育
        • 認識自我生涯規畫
        • 學習支援
      • 聯課活動
    • 課外活動
  • 校風及學生支援
    • 訓輔組
    • 家長教育
      • 家長手冊
    • 服務學習
      • 關社大使籌辦「送暖行動」
      • 小行動・大溫暖
      • 新春關懷行動
      • 為愛朗讀—孩子朗讀故事給長者聽
      • 「劏房模型比賽」網上虛擬展覽
      • 服務學習資訊
  • 學生表現
    • 學生成就
    • 校外比賽得獎名單
    • 學生會及學生議會
      • 學生會
        • 學生會架構圖
        • 學生會職位及職責
        • 學生會內閣名單
          • 2024-2025年度
          • 2023-2024年度
          • 2022-2023年度
      • 學生議會
        • 番禺會所華仁小學學生議會會章
        • 學生議會架構圖
        • 2020-2021年度
        • 2021-2022年度
        • 2022-2023年度
    • 校園電視台
  • 華小社群
    • 家長教師會
    • 校友會
      • 畢業生相簿
    • 香港華仁書院
    • 九龍華仁書院
    • 港島十五旅童軍
    • 世界耶穌會教育網絡
    • 華小姊妹學校
    • 兒童青少年身體素養學院
    • 香港清潔能源研究院
  • 學校資訊
    • 校訊
    • 華小相簿
    • Facebook
    • eClass
    • CloudSAMS
    • 自主學習平台
      • 連結
        • Eclass
        • 我讚!
        • 2023年度升中資訊
        • 學習資訊連結
        • 2022年度升中資訊
        • 學習資訊連結
        • 服務學習連結
        • 社區及輔導資訊連結
    • 午膳
    • 升中資訊
    • 學位申請
      • 入學
        • 小一入學
        • 插班生
      • 退學
    • 常用表格
      • 職位申請
      • 招標文件
      • 補領智能學生證申請表
      • 校外團體租用校舍政策及表格

閱讀如此多FUN 親子閱讀獎勵計劃

  1. 學與教
  2. 學生課程
  3. 課程焦點
  4. 從閱讀中學習
  5. 閱讀如此多FUN 親子閱讀獎勵計劃

 

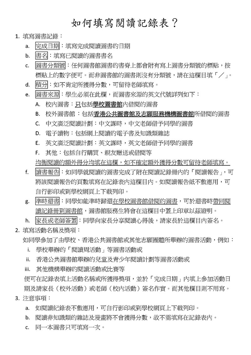
閱讀圖書記錄表
閱讀如此多FUN(低)工作紙
閱讀如此多FUN(中)工作紙
閱讀如此多FUN(高)工作紙

BACK
  • 學校地址:
    香港北角百福道2號
  • 電話: 2572 2140
  • 傳真: 2572 4970
  • 電郵: school@puwy.edu.hk

學校概覽

  • 學校願景
  • 核心價值
  • 學校歷史
  • 學校設施
  • 校歌
  • 校服
  • 校曆
  • 上課時間表
  • 傳媒報導
  • 學校位置及聯絡方法

學與教

  • 學科
  • 跨學科
  • 學生課程
  • 課外活動

華小社群

  • 家長教師會
  • 校友會
  • 香港華仁書院
  • 九龍華仁書院
  • 港島十五旅童軍
  • 世界耶穌會教育網絡
  • 華小姊妹學校
  • 兒童青少年身體素養學院
  • 香港清潔能源研究院

Copyright © 2025. Pun U Association Wah Yan Primary School, All Rights Reserved

Web Design By East Technologies

回到顶部